/

AMC8 2026

AMC8 2026 · Q12

AMC8 2026 · Q12. It mainly tests Logic puzzles, Digit properties (sum of digits, divisibility tests).

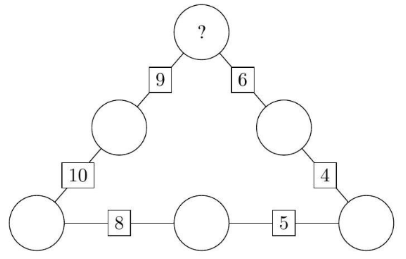
In the figure below, each circle will be filled with a digit from 1 to 6. Each digit must appear exactly once. The sum of the digits in neighboring circles is shown in the box between them. What digit must be placed in the top circle?
在下图中,每个圆圈将填入1到6之间的一个数字。每个数字必须恰好出现一次。邻近圆圈中的数字之和显示在它们之间的方框内。顶部的圆圈必须填入哪个数字?
stem
(A) 2 2
(B) 3 3
(C) 4 4
(D) 5 5
(E) \text{it is impossible to fill the circles} \text{it is impossible to fill the circles}
Answer
Correct choice: (D)
正确答案:(D)
Solution
Let $O$ denote an odd number and $E$ denote an even. Then, we know that $O+E = O$, and thus the two neighboring circles that form sums 9 and 5 must be one of each odd and even. To obtain 5, we have $1+4$ or $2+3$. To obtain 9, we have $3+6$, $4+5$. Consider each case separately. Case 1: If $1+4$ makes the sum of 5, then the two numbers that make 9 must be $3+6$. Then, 3 is forced on top, and we require another 3. However, the problem doesn't allow this, so this is impossible. Case 2: $2+3$ is on 5, meaning that $4+5$ is on 9. Then, we have two subcases. Case A: 4 is on top. Then, we require 2 to complete the sum of 6, which is not possible as $2+3$ is on 5. Case B: 5 is on top, meaning that we require 1 right below, 3 on the bottom right, 2 to complete the sum of 5, and the rest are uniquely determined. The number is $\boxed{5}$.
设$O$表示奇数,$E$表示偶数。那么我们知道$O+E=O$,因此形成和为9和5的两组相邻圆圈中数字必分别是一个奇数和一个偶数。要得到5,有$1+4$或$2+3$。要得到9,有$3+6$和$4+5$。分别考虑每种情况。 情况1:如果$1+4$的和为5,那么形成9的两数必须是$3+6$。此时,3必定位于顶部,但这需要再出现一个3,问题中不允许重复,故不可能。 情况2:$2+3$组成5的和,意味着$4+5$组成9的和。接下来有两个子情况。 子情况A:4位于顶部。此时需要用2完成和为6的组合,但$2+3$已用于5的组合,不可能。 子情况B:5位于顶部,这时需要1位于正下方,3位于右下方,2用于完成和为5的组合,其他数字也因此唯一确定。 答案为$\boxed{5}$。
Topics
Related Questions
Practice full AMC exams on amcdrill.
Try full-length practice and diagnostics at www.amcdrill.com.