/

AMC10 2008 A

AMC10 2008 A · Q22

AMC10 2008 A · Q22. It mainly tests Probability (basic), Counting & probability misc.

Jacob uses the following procedure to write down a sequence of numbers. First he chooses the first term to be 6. To generate each succeeding term, he flips a fair coin. If it comes up heads, he doubles the previous term and subtracts 1. If it comes up tails, he takes half of the previous term and subtracts 1. What is the probability that the fourth term in Jacob's sequence is an integer?
Jacob使用以下过程写下一个数字序列。首先他选择首项为6。为了生成每个后续项,他抛一枚公平硬币。如果正面,他将前一项加倍并减1。如果反面,他取前一项的一半并减1。Jacob序列的第四项是整数的概率是多少?
(A) $\frac{1}{6}$ $\frac{1}{6}$
(B) $\frac{1}{3}$ $\frac{1}{3}$
(C) $\frac{1}{2}$ $\frac{1}{2}$
(D) $\frac{5}{8}$ $\frac{5}{8}$
(E) $\frac{3}{4}$ $\frac{3}{4}$
Answer
Correct choice: (D)
正确答案:(D)
Solution
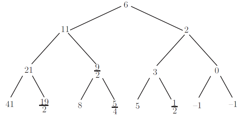
Answer (D): The tree diagram below gives all possible sequences of four terms. In the diagram, each left branch from a number corresponds to a head, and each right branch to a tail. Because the coin is fair, each of the eight possible outcomes in the bottom row of the diagram is equally likely. Five of those numbers are integers, so the required probability is $\frac{5}{8}$.
答案(D):下面的树状图给出了由四项组成的所有可能序列。在图中,从某个数出发的每一条左分支对应一次正面(head),每一条右分支对应一次反面(tail)。 由于硬币是公平的,图中最底一行的 8 种可能结果等可能发生。其中有 5 个数是整数,因此所求概率为 $\frac{5}{8}$。
solution
Topics
Related Questions
Practice full AMC exams on amcdrill.
Try full-length practice and diagnostics at www.amcdrill.com.